| 일 | 월 | 화 | 수 | 목 | 금 | 토 |
|---|---|---|---|---|---|---|
| 1 | 2 | 3 | 4 | 5 | 6 | 7 |
| 8 | 9 | 10 | 11 | 12 | 13 | 14 |
| 15 | 16 | 17 | 18 | 19 | 20 | 21 |
| 22 | 23 | 24 | 25 | 26 | 27 | 28 |
- AWS
- 국비지원교육
- outposts local cluster
- Terraform
- 합격 후기
- Jenkins
- 외부 모듈
- observability
- prometheus
- keda
- VPA
- docker
- k8s
- eks endpoint access
- 도커
- karpenter
- 클라우드 국비지원교육
- aws outposts
- Python
- grafana
- aews vault
- kubernetes
- 클라우드 엔지니어
- 클라우드 국비지원교육 후기
- aews ci/cd
- EKS
- 단기 합격
- POD
- aews
- storageclass
- Today
- Total
모험가
AEWS 8주차 - K8S CI/CD(ArgoCD in k8s) 본문
| 본 글은 가시다님이 진행하시는 AEWS(AWS EKS Workshop Study)를 참여하여 정리한 글입니다. 모르는 부분이 많아서 틀린 내용이 있다면 말씀 부탁드리겠습니다! |
Argo CD + k8s(kind)
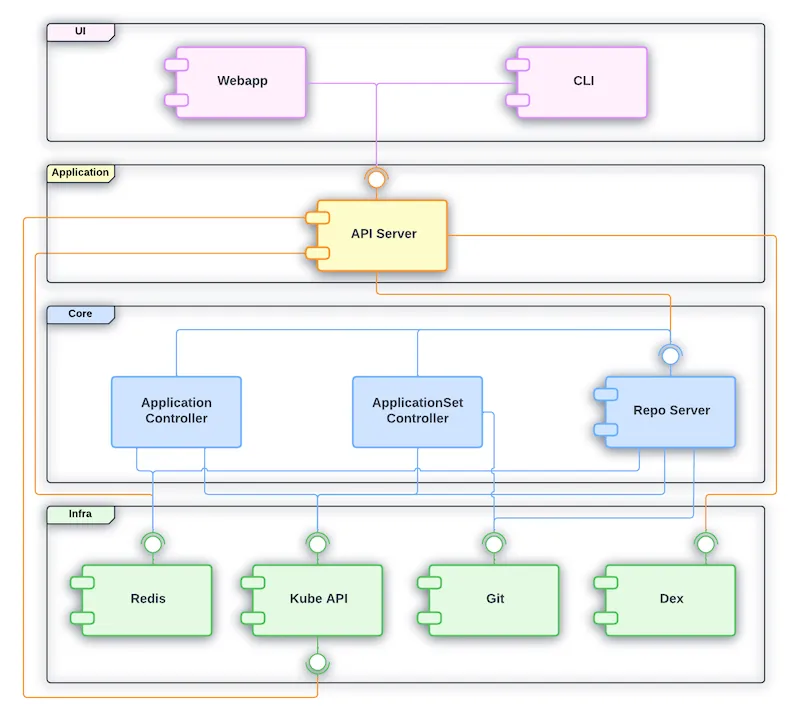
ArgoCD란?
| ArgoCD는 쿠버네티스를 위한 선언적 GitOps 지속적 배포(CD) 도구로, Git 저장소를 사용하여 애플리케이션 정의와 구성을 관리합니다. 클러스터의 실제 상태와 Git 저장소의 상태를 자동으로 동기화하며, 직관적인 웹 UI를 통해 배포 상태를 모니터링할 수 있습니다. 인프라의 코드화와 자동화된 배포 프로세스를 통해 운영 효율성을 높이고, 여러 쿠버네티스 클러스터를 중앙에서 효율적으로 관리할 수 있습니다. |

API Server : Web UI 대시보드, k8s api 처럼 API 서버 역할
Repository Server : Git 연결 및 배포할 yaml 생성
Application Controller : k8s 리소스 모니터링, Git과 비교
Redis : k8s api와 git 요청을 줄이기 위한 캐싱
Notification : 이벤트 알림, 트리거
Dex : 외부 인증 관리
ApplicationSet Controller : 멀티 클러스터를 위한 App 패키징 관리

ArgoCD 설치
# 네임스페이스 생성 및 파라미터 파일 작성
cd cicd-labs
kubectl create ns argocd
cat <<EOF > argocd-values.yaml
dex:
enabled: false
server:
service:
type: NodePort
nodePortHttps: 30002
extraArgs:
- --insecure # HTTPS 대신 HTTP 사용
EOF
# 설치
helm repo add argo https://argoproj.github.io/argo-helm
helm install argocd argo/argo-cd --version 7.8.13 -f argocd-values.yaml --namespace argocd # 7.7.10
# 확인
kubectl get pod,svc,ep,secret,cm -n argocd
초기 비번 확인 후 admin으로 로그인
# 최초 접속 암호 확인
kubectl -n argocd get secret argocd-initial-admin-secret -o jsonpath="{.data.password}" | base64 -d ;echo
XxJMMJUv8MHZa-kk
# Argo CD 웹 접속 주소 확인 : 초기 암호 입력 (admin 계정)
open "http://127.0.0.1:30002" # macOS
# Windows OS경우 직접 웹 브라우저에서 http://127.0.0.1:30002 접속

User info → UPDATE PASSWORD 로 admin 계정 암호 변경 (qwe12345)
ops-deploy Repo 등록
- connection method : VIA HTTPS
- Type : git
- Project : default
- Repo URL : `http://***<자신의 집 IP>***:3000/devops/ops-deploy` [http://192.168.254.127:3000/devops/ops-deploy](http://192.168.254.124:3000/devops/ops-deploy)
- ***Windows (WSL2) 사용자는 자신의 WSL2 Ubuntu eth0 IP***
- Username : devops
- Password : ***<Gogs 토큰>***

ArgoCD를 선언형으로 사용하겠습니다.
ArgoCD Declarative Setup - Project, applications(ArgoCD App 자체를 yaml로 생성)

- ArgoCD Finalizers의 목적
- 리소스 정리 보장: 애플리케이션 삭제 시 관련 리소스가 남지 않도록 보장합니다. 이는 GitOps 워크플로우에서 선언적 상태를 유지하는 데 중요합니다.
- 의도치 않은 삭제 방지: finalizer가 없으면 실수로 Argo App을 삭제해도 K8S 리소스가 남아 혼란이 생길 수 있습니다. finalizer는 이를 방지합니다.
- App of Apps 패턴 지원: 여러 애플리케이션을 계층적으로 관리할 때, 상위 애플리케이션 삭제 시 하위 리소스까지 정리되도록 합니다.
dev-nginx App 생성 및 Auto SYNC
#
echo $MyIP
cat <<EOF | kubectl apply -f -
apiVersion: argoproj.io/v1alpha1
kind: Application
metadata:
name: dev-nginx
namespace: argocd
finalizers:
- resources-finalizer.argocd.argoproj.io
spec:
project: default
source:
helm:
valueFiles:
- values-dev.yaml
path: nginx-chart
repoURL: http://$MyIP:3000/devops/ops-deploy
targetRevision: HEAD
syncPolicy:
automated:
prune: true
syncOptions:
- CreateNamespace=true
destination:
namespace: dev-nginx
server: https://kubernetes.default.svc
EOF
#
kubectl get applications -n argocd dev-nginx


삭제 후 확인
kubectl delete applications -n argocd dev-nginx

prd-nginx App 생성 및 Auto SYNC
#
cat <<EOF | kubectl apply -f -
apiVersion: argoproj.io/v1alpha1
kind: Application
metadata:
name: prd-nginx
namespace: argocd
finalizers:
- resources-finalizer.argocd.argoproj.io
spec:
destination:
namespace: prd-nginx
server: https://kubernetes.default.svc
project: default
source:
helm:
valueFiles:
- values-prd.yaml
path: nginx-chart
repoURL: http://$MyIP:3000/devops/ops-deploy
targetRevision: HEAD
syncPolicy:
automated:
prune: true
syncOptions:
- CreateNamespace=true
EOF
#
kubectl get applications -n argocd prd-nginx

Repo(ops-deploy) 에 Webhook 를 통해 Argo CD 에 즉시 반영 trigger하여 k8s 배포 할 수 있게 설정합니다.
- Repo(**ops-deploy**) 에 webhooks 설정 : **Gogs** 선택
- Payload URL : http://192.168.254.127:30002/api/webhook
- ***Windows (WSL2) 사용자는 자신의 WSL2 Ubuntu eth0 IP***
- 나머지 항목 ‘기본값’ ⇒ Add webhook
- 이후 생성된 webhook 클릭 후 Test Delivery 클릭 후 정상 응답 확인

아까와 같이 dev-nginx를 배포하고 gogs의 코드를 수정해서 자동으로 auto sync됨을 확인하시면 됩니다.
Jenkins CI + Argo CD + K8S(Kind)

Repo(ops-deploy) 기본작업
#
cd ops-deploy
#
mkdir dev-app
# 도커 계정 정보
DHUSER=<도커 허브 계정>
# 버전 정보
VERSION=0.0.1
#
cat > dev-app/VERSION <<EOF
$VERSION
EOF
cat > dev-app/timeserver.yaml <<EOF
apiVersion: apps/v1
kind: Deployment
metadata:
name: timeserver
spec:
replicas: 2
selector:
matchLabels:
pod: timeserver-pod
template:
metadata:
labels:
pod: timeserver-pod
spec:
containers:
- name: timeserver-container
image: docker.io/$DHUSER/dev-app:$VERSION
livenessProbe:
initialDelaySeconds: 30
periodSeconds: 30
httpGet:
path: /healthz
port: 80
scheme: HTTP
timeoutSeconds: 5
failureThreshold: 3
successThreshold: 1
imagePullSecrets:
- name: dockerhub-secret
EOF
cat > dev-app/service.yaml <<EOF
apiVersion: v1
kind: Service
metadata:
name: timeserver
spec:
selector:
pod: timeserver-pod
ports:
- port: 80
targetPort: 80
protocol: TCP
nodePort: 30000
type: NodePort
EOF
#
git add . && git commit -m "Add dev-app deployment yaml" && git push -u origin main

Repo(ops-deploy) 를 바라보는 ArgoCD App 생성
cat <<EOF | kubectl apply -f -
apiVersion: argoproj.io/v1alpha1
kind: Application
metadata:
name: timeserver
namespace: argocd
finalizers:
- resources-finalizer.argocd.argoproj.io
spec:
project: default
source:
path: dev-app
repoURL: http://$MyIP:3000/devops/ops-deploy
targetRevision: HEAD
syncPolicy:
automated:
prune: true
syncOptions:
- CreateNamespace=true
destination:
namespace: default
server: https://kubernetes.default.svc
EOF
#
kubectl get applications -n argocd timeserver


Repo(dev-app) 코드 작업
기존에 있던 jenkinsfile을 수정하여 사용하였습니다.
pipeline {
agent any
environment {
DOCKER_IMAGE = '<자신의 도커 허브 계정>/dev-app' // Docker 이미지 이름
GOGSCRD = credentials('gogs-crd')
}
stages {
stage('dev-app Checkout') {
steps {
git branch: 'main',
url: 'http://<자신의 집 IP>:3000/devops/dev-app.git', // Git에서 코드 체크아웃
credentialsId: 'gogs-crd' // Credentials ID
}
}
stage('Read VERSION') {
steps {
script {
// VERSION 파일 읽기
def version = readFile('VERSION').trim()
echo "Version found: ${version}"
// 환경 변수 설정
env.DOCKER_TAG = version
}
}
}
stage('Docker Build and Push') {
steps {
script {
docker.withRegistry('https://index.docker.io/v1/', 'dockerhub-crd') {
// DOCKER_TAG 사용
def appImage = docker.build("${DOCKER_IMAGE}:${DOCKER_TAG}")
appImage.push()
appImage.push("latest")
}
}
}
}
stage('ops-deploy Checkout') {
steps {
git branch: 'main',
url: 'http://<자신의 집 IP>:3000/devops/ops-deploy.git', // Git에서 코드 체크아웃
credentialsId: 'gogs-crd' // Credentials ID
}
}
stage('ops-deploy version update push') {
steps {
sh '''
OLDVER=$(cat dev-app/VERSION)
NEWVER=$(echo ${DOCKER_TAG})
sed -i '' "s/$OLDVER/$NEWVER/" dev-app/timeserver.yaml
sed -i '' "s/$OLDVER/$NEWVER/" dev-app/VERSION
git add ./dev-app
git config user.name "devops"
git config user.email "a@a.com"
git commit -m "version update ${DOCKER_TAG}"
git push http://${GOGSCRD_USR}:${GOGSCRD_PSW}@<자신의 집 IP>:3000/devops/ops-deploy.git
'''
}
}
}
post {
success {
echo "Docker image ${DOCKER_IMAGE}:${DOCKER_TAG} has been built and pushed successfully!"
}
failure {
echo "Pipeline failed. Please check the logs."
}
}
}
그러면 이전에 생성했던 SCM-Pipeline을 탑니다.
이제 git에서 version을 0.0.5로 업데이트하고 push만하면 jenkinsfile로 build가 자동 실행하여
레포지토리로 보내고 webhook를 통해 argocd에 자동 반영됩니다.

'쿠버네티스 > AEWS' 카테고리의 다른 글
| AEWS 10주차 - K8S Secret Update(vault 설치 및 kv 구성) (1) | 2025.04.11 |
|---|---|
| AEWS 9주차 - EKS Upgrade (0) | 2025.04.02 |
| AEWS 8주차 - K8S CI/CD(Jenkins CI/CD in k8s) (1) | 2025.03.28 |
| AEWS 7주차 - EKS Mode/Nodes(EKS Automode) (1) | 2025.03.20 |
| AEWS 7주차 - EKS Mode/Nodes(EKS Fargate) (0) | 2025.03.19 |